2020CPPM注冊職業采購經理招代理
- 發布機構:深圳市鑫陽企業管理咨詢有限公司
- 項目分類:其他證書
- 所在地區:廣東廣州
- 更新日期:2020年4月30日
- 瀏覽次數:996
2020年中國高端專業的采購管理人才依舊缺乏,很多采購人員還停留在買東西的階段,缺乏一定的專業能力和管理水平。CPPM國際注冊職業采購經理認證是有美國采購協會APS組織認證的,得到世界 157 個國家政府的認可,其知識體系完善、職業標準先進、操作技能全面,具備良好的通用性,具有廣泛的代表性和國際權威性。隨著就業要求的不斷提高,經過認證的專業采購人員已經從眾多工作競爭者中脫穎而出。
一、CPPM注冊職業采購經理認證特色
1、含金量高:參加CPPM注冊職業采購經理認證統一考試合格后,可獲得美國采購協會(APS)與中國人力資源和社會保障部雙重認可的國際采購資質 CPPM 認證, 證書可在人保部官網統一注冊管理查詢、也可以在美國采購協會官網查詢。
2、適用性廣:CPPM證書是IFPMM(國際采購聯合會)通行的職業認證,受到政府、事業單位,外企、民企等認可,可作為國內外企業招聘、晉升、加薪、職稱評定、招聘錄用等重要依據!
3、專業性強:CPPM學習課程專為采購從業人員量身定制,具有系統、專業、實效的特點,為采購從業人員提供了清晰的管理框架和工具。
4、費用低:和其它同等級的采購職業資格認證培訓相比,CPPM注冊職業采購經理認證費用低,學習方式靈活。
二、CPPM注冊職業采購經理認證收益
1、系統提升采購人員所必須掌握的核心知識、能力技巧。
2、開發能夠提高采購效率和效力的工作標準和工作指南。
3、提高采購人員專業地位的認知和接受程度。
4、可獲得人社部備案認可的國際采購職業證書,充分證明自身專業能力。
5、匹配自身工作經驗,充分獲取企業和領導認可,提升采購人員職場競爭力。
6、提高采購人員的信心、樂趣和自豪感。
三、CPPM注冊職業采購經理認證適合人群
來自采購、物流、生產和供應鏈等職能部門的管理人員,包括企業采購戰略制定經理、采購政策制定主管、采購業務實施人員、運營總監、供應鏈經理、招投標管理、金融投資管理、財務管理及其他有志于從事采購管理的各類企事業單位的人士。
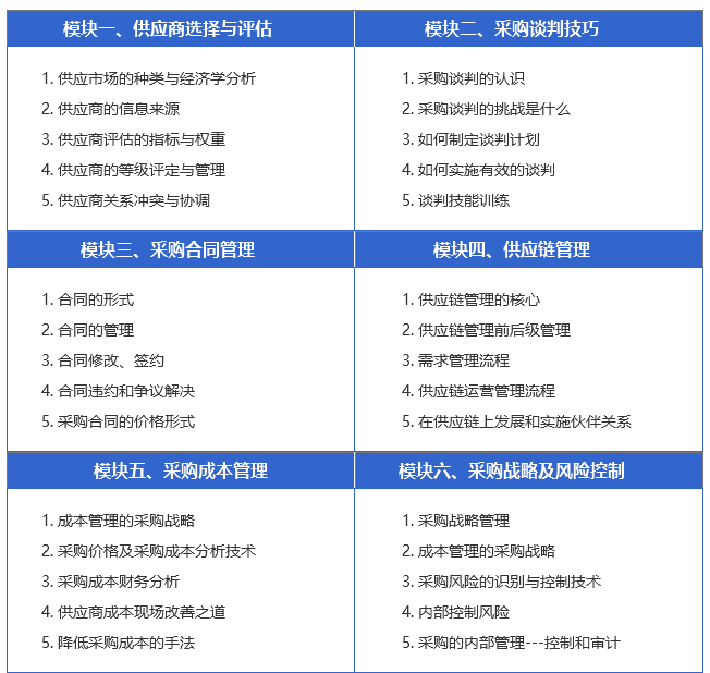
四、CPPM注冊職業采購經理認證課程大綱

五、CPPM注冊職業采購經理認證報考條件
注冊職業采購助理(CAP)
1、具有中專以上學歷,連續從事本職業工作 3 年以上;
2、具有大專學歷,連續從事本職工作 2 年以上;
3、具有本專業或相關專業大學本科學歷,連續從事本職業工作 1 年以上;
4、具有本專業或相關專業碩士學位。
注冊職業采購專員(CPP)
1、具有大專學歷,連續從事本職工作 3 年以上;
2、具有本專業或相關專業大學本科學歷,連續從事本職業工作 2 年以上;
3、具有本專業或相關專業碩士學位。
注冊職業采購經理(CPPM)
1、取得 CPP 資格證書;
2、符合 CPP 報考條件,直接報讀 CPP&CPPM 直通班,可申請注冊采購經理資格認證。
六、CPPM注冊職業采購經理認證費用
1、注冊采購專員(CPP):5800 元。
2、注冊采購經理(CPPM)直通班雙證:8800 元
以上費用均包含報名費、培訓費、鑒定費、認證費、資料費、證書費、考試費等費用
- 王先生 咨詢了 天一教育
2025/12/11
- 莫利 咨詢了 質能教育信息咨詢(廣州)有限公司
2025/11/21
- 桑老師 咨詢了 吉林省柏盈教育科技有限公司
2025/11/11
- 桑老師 咨詢了 江蘇優錄教育咨詢有限公司
2025/11/11
- 王老師 咨詢了 上海知正途教育科技有限公司
2025/10/2
- 劉安榮 咨詢了 四川珠峰通航科技有限公司
2025/9/26
- 張開 咨詢了 百川教育投資管理有限公司
2025/9/16
- 唐燦堯 咨詢了 化州司法警察學校廣州教學區
2025/7/23
- 鄧先生 咨詢了 中國執業醫師培訓網
2025/6/20
- 鄧先生 咨詢了 濰坊弘恩教育
2025/6/20
