機構介紹
湖南創新牛耳教育咨詢有限公司
牛耳教育成立于2001年,至今辦學已經21年。
牛耳軟件學院擁有三大校區:林科大校區、含浦校區、五一校區。我們初中高中畢業生學習的校區主要在林科大校區和含浦校區。
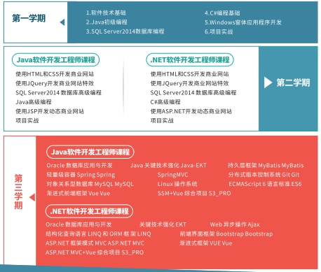
學校主打專業:計算機軟件開發(包括電子商務 JAVA開發. net開發 人工智能開發 前段開發 測試等)
學校特色:
1 環境。林科大校園本部,跟林科大重本大學生同樣的學習生活條件。
2 教學。小班上課(30-35人一個班),每個教學老師都有之前3年以上的在企業工作經驗。學生可以對老師教學管理工作做評價,每個月匿名填寫給老師的評分表,評分表決定老師工資,以確保老師必須有耐心,必須負責。
3 上課。上課收手機以企業化項目小組(5到6人/組)形式進行學習,全程小組討論合作,擁有更好的學習氛圍。(每天上課4-6節課,晚上有1節晚自習)
4 校園活動。學校擁有學生會、社團、廣播站,有很多大型校內活動:紅歌匯、新生文藝PK賽、編程大賽等。定期有班級活動:爬山、露營、野炊等。課后生活豐富多彩。
5 畢業后保障
畢業后,獲得國家教育部門統一頒發的大專文憑證書(可專升本,即自考本科)
畢業后,獲得國家社會勞動保障部統一認證的CCAT軟件工程師技能證書
畢業后,按照就業協議約定百分百推薦對口就業。全國14個城市可以選擇(北京 天津 大連,杭州,上海。南京。無錫 。武漢,成都,長沙。廣州,深圳,珠海,廈門。)
招生對象及學制(早進班早畢業):
應往屆高中畢業生(含職高、中專、技校等)——學制兩年(四個學期=4個月+5個月+9個月+4個月,只有寒假和法定節假日及周末,沒有暑假)
應往屆初中畢業生——學制三年(六個學期,有寒暑假及法定假期與周末)
牛耳軟件學院擁有三大校區:林科大校區、含浦校區、五一校區。我們初中高中畢業生學習的校區主要在林科大校區和含浦校區。
學校主打專業:計算機軟件開發(包括電子商務 JAVA開發. net開發 人工智能開發 前段開發 測試等)
學校特色:
1 環境。林科大校園本部,跟林科大重本大學生同樣的學習生活條件。
2 教學。小班上課(30-35人一個班),每個教學老師都有之前3年以上的在企業工作經驗。學生可以對老師教學管理工作做評價,每個月匿名填寫給老師的評分表,評分表決定老師工資,以確保老師必須有耐心,必須負責。
3 上課。上課收手機以企業化項目小組(5到6人/組)形式進行學習,全程小組討論合作,擁有更好的學習氛圍。(每天上課4-6節課,晚上有1節晚自習)
4 校園活動。學校擁有學生會、社團、廣播站,有很多大型校內活動:紅歌匯、新生文藝PK賽、編程大賽等。定期有班級活動:爬山、露營、野炊等。課后生活豐富多彩。
5 畢業后保障
畢業后,獲得國家教育部門統一頒發的大專文憑證書(可專升本,即自考本科)
畢業后,獲得國家社會勞動保障部統一認證的CCAT軟件工程師技能證書
畢業后,按照就業協議約定百分百推薦對口就業。全國14個城市可以選擇(北京 天津 大連,杭州,上海。南京。無錫 。武漢,成都,長沙。廣州,深圳,珠海,廈門。)
招生對象及學制(早進班早畢業):
應往屆高中畢業生(含職高、中專、技校等)——學制兩年(四個學期=4個月+5個月+9個月+4個月,只有寒假和法定節假日及周末,沒有暑假)
應往屆初中畢業生——學制三年(六個學期,有寒暑假及法定假期與周末)
-
湖南創新牛耳教育咨詢有限公司
-

- 所在地區:湖南長沙
- 行業類別:電腦IT類